2024年日语等级考试报名和考试时间
今天才发现,距2024年还有不到20天了!同学们今年参加了哪些日语考试呢?
为了帮助学习日语的同学们提前准备,特地梳理了2024年重要日语考试的报名时间和注意事项!这份考试安排都将给你提供重要的参考信息~建议同学们收藏保存,千万不要错过了报名时间哦。
一、JPT日语考试2024年时间公布

JLPT是对日本国内及海外以母语非日语学习者为对象,进行日语能力测试和认定。是日本留学、工作必备的日语等级证书之一。考试一共有五个等级,N5-N1,N1为最高级别。
考试时间是每年7月第一个星期日和12月第一个星期日。而报名时间暂时还没有公布。按照往年经验,推测大陆地区的7月考试网上注册报名时间在3月左右、具体等教育部考试中心的官方通知。
1、考试时间
第一次考试时间:2024年7月(按往年考试时间预计7月7日)
第二次考试时间:2024年12月(按往年考试时间预计12月1日)
*具体时间尚未公布
2、考试费用
N1、N2级:550元人民币
N3、N4、N5级:450元人民币
3、官网网址
教育网:https://jlpt.neea.edu.cn
日本考点报名网址:https://www.jlpt.jp/
二、EJU留学生考试
日本留学生考试,又叫留考、留试,是指对希望考入日本大学的外国留学生的日语能力以及基础学习能力进行的评估。日本留学生考试作为大学入学的重要参考要素之一。
*目前在大陆地区没有考场,需要学生赴日参加考试。
1、考试时间

注:第二次留考成绩公布时间2024年12月24日
2、官网网址
https://ejuonline.jasso.go.jp/src/CMNLOGIN010.php
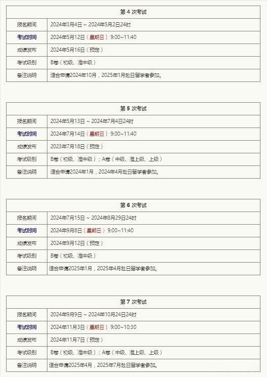
三、J-TEST实用日本语鉴定考试

J.TEST(全称为实用日本语鉴定考试)每年单月考试。近些年成为仅次于JLPT的日语等级考试。
1、考试时间
考试时间:每两个月考一次;每年1月、3月、5月、7月、9月、11月
2024年考试日程安排如下:
第172回考试:2024年1月14日
第173回考试:2024年3月10日
第174回考试:2024年5月12日
第175回考试:2024年7月14日
第176回考试:2024年9月8日
2、官网网址
http://www.j-test.com/
四、NAT-TEST考试

NAT是面向母语非日语的日语学习者,判定其日语能力的考试。定位主要是针对赴日留学者及想在日本就业人员的能力鉴定考试。
1、考试时间

2、官网网址
中国官网:
http://www.nattest-china.com
日本官网:http://www.nat-test.com
中国大陆报名链接:http://nattest-china.com
五、J-Cert考试

J-cert日本语检定考试是由日本“公益财团法人国际人财开发机构”官方主办的日本语检定考试。考试结果的合格证书采用了国际化标准,是日本各官、公厅和国际机构、商业财团认可的日本语能力证明。
1、考试时间


2、官网网址
中文网址:http://www.chinagnk.com
日文网址:https://www.j-cert.org
六、STBJ标准商务考试
『标准商务日语考试』(简称STBJ),是以在日企工作的外国员工或者希望在日企就业的日语学习者为对象、以测试日语综合能力为目的而开发的一种新型实用型考试,每年双月考试。
1、考试时间
可以选择适合自己情况的考试中心、日期、时间。
*参加考试后的三个月内不能参加考试
2、官网网址
官网:
http://www.businessjapanese.org/
好了,今天的介绍就到这里了,欢迎大家收藏推文~