不愧是财务主管,这3000字财务年度分析报告模板太实用了,真心赞
不愧是财务主管,这3000字财务年度分析报告模板太实用了,真心赞
上个星期我们公司进行了年度工作总结,老板说2021年的销售数据还是不错的。我们财务经理也上台汇报了财务的数据分析报告。
对很多会计来说,财务分析一直是一个难点:从分析的指标、方法,到深层次信息的挖掘,找到指标变化的原因和趋势,都是需要一定的经验才能掌握的。

对很多新手会计来说,对财务分析报告的学习还在初级阶段。想要做出一份完美的财务分析报告,那完整、详细、全面的分析是必要的;除了文字之外还有各种Excel表格、柱状图、可视化数据看板,这些都能增加我们财务分析报告的完整性。所以在写财务分析报告的时候一定要注意。(文末可抱走)
今天财务主管跟大家分享一份年度财务分析报告的模板,大家可以拿走直接套用,一起来看看吧~
财务年度分析报告模板
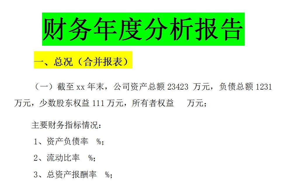
一 、公司年度财务概况
总况(合并报表)
资产总额、负债总额、所有者权益、主营业务收入、主要财务指标情况

二、报告期内主要经营情况及财务状况分析
一、公司经营情况
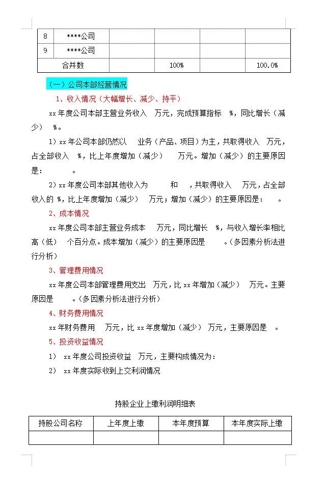
(一)公司本部经营情况

1、收入情况
2、成本情况
3、管理费用情况
4、财务费用情况
5、投资收益情况

6、纳税情况
7、现金流量情况
(二)控股公司经营情况

(三)公司财务状况
1、资产总额比年初增加(减少)万元
2、负债总额比年初净增加(减少)元

3、所有者权益比年初增加(减少)万元
4、现金流量比年初增加(减少)万元
三、公司重要财务事项说明
(一)或有负债情况
1、对外担保情况
2、诉讼情况
3、其他情况(如贷款情况等)
(二)本年新增(减少)投资、股权转让、子公司清理情况

1、新增对xxx公司的投资
2、股权转让工作
3、完成公司清算工作
4、对xxx公司减资,股东相应股权减值
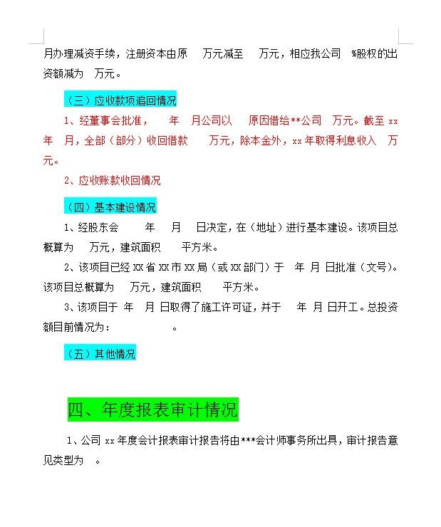
(三)应收款项追回情况
(四)基本建设情况
(五)其他情况
四、年度报表审计情况

......
篇幅有限,这份财务年度分析报告模板就先跟大家分享到这里,希望能帮到大家。
(本文由今日头条@技能界扛把子原创发布)

标签:
155
鸡蛋炒饼的家常做法,掌握这一步,炒饼劲道不发粘,比店里的好吃 记得以前上班的时候,街边有一家炒饼店,每到中午的时候,就会排很长的队,因为他家炒饼做的劲道不发粘,分量...
195
军队免费优惠医疗来了,再说军属保障卡条件 作者|军路团队 军属的保障卡,大家最关注的无疑是军人保障卡Ⅲ类卡。 即发放给享受军队优惠医疗的家属和其他在军内就医的人员,持...
126
美军老虎屁股摸不得?神话破灭 一直以来,美国的高科技武装仿佛都是神一般的存在, 美国的武器高端,没人能够打赢它, 这都成大家的惯性思维了,更别说去攻击它了。 美军机 不...
190
汽油车是上个世纪的产物,应该彻底淘汰,使用新能源汽车 在这个快速发展的时代,科技的进步不断推动着社会的变革。汽车作为现代文明的重要产物,其动力来源的演变也成为了时代...
161
研究发现生两个孩子最有利于长寿 在当今社会,人们对于生育观念的改变,使得越来越多的家庭选择只生一个孩子。然而,最近的一项研究发现,生育两个孩子可能对父母的寿命有积极...
98
腰部按摩器哪个品牌好,哪款好,2023年值得买的腰部按摩器排行榜 随着生活节奏的加快,久坐成为现代人的通病。长时间的保持同一姿势,使得腰部肌肉疲劳,酸痛不适。为了缓解腰...
154
悦读 | 水中大熊猫——中华秋沙鸭 中华秋沙鸭为鸭科秋沙鸭属的鸟类,俗名鳞胁秋沙鸭,是中国的特有物种。属于国家一级保护动物。 中华秋沙鸭有着“长发飘飘的水中大熊猫”的有...
62
云南二本排名及分数线一览表(2024云南最好的公办二本大学) 云南排名靠前的公办二本有云南师范大学、昆明医科大学、云南农业大学等。云南公办二本大学文科最低录取分数线358分...
112
招财喜庆高端壁纸,15张头像让你财运挡不住,赶快找找你的姓氏 作者:萧汉 财为患之本,聚财为聚业,财为爱欲根,能起一切罪。若以财培善根,始可入道境。视财如命,命不能保;...
78
胡玮炜出任WKUP单车董事 疑再为摩拜效力 1月3日,红星新闻记者查询国家企业信用信息公示系统发现,胡玮炜于2018年12月29日出任WKUP单车董事。同天,WKUP单车的运营公司(上海五公里智...
100
看着巴萨如今这般境地,才知道巅峰时期的MSN组合有多强 巴萨现在的情况迟早要找人背锅,只不过恩里克背锅的同时还回光返照了一把。虽然MSN很厉害,但巴萨整体还是头重脚轻,在中...
113
披着情色外套的五部恐怖片,大尺度 重口味真扛不住 娱乐圈里的恐怖片总是能给观众带来一种特殊的快感,尤其是那些披着情色外套的作品,更是让人目不转睛。今天,就让我们一起...
91
王者荣耀貂蝉五款皮肤大盘点,快来看看有没有你中意的皮肤! 貂蝉作为峡谷中备受喜爱的英雄,一直以来都备受瞩目,不论在哪个赛季都保持高热度。她的每一款皮肤都别具精致之处...
97
捐精有多混乱,女的被约到宾馆,捐精者:直接怀孕只需800元 文 | 岛岛聊生活 编辑 | 岛岛聊生活 想要好运常伴左右吗?想要财神爷天天光顾吗?那就赶紧关注我吧!祝您日进斗金,心...
178
民主生活会(组织生活会)谈心谈话记录,供参考 谈话时间:202x 年 x 月 x 日 谈话地点:xxx 办公室 谈话人:xxx 谈话对象:xxx 谈话人:依据民主生活会(组织生活会)相关安排,今天...
109
李冰冰背后的6个男人,背景都不一般,只能说女神眼光太独到 #娱乐聚焦#李冰冰曾是华谊滴血,却爱上小十几岁百里近日,年近五十的李冰冰向媒体透露,他已经和相恋四年的男友许文...
61
让订单飙升500%!这几个中亚五国的网站你一定要知道! 五国(哈萨克斯坦、乌兹别克斯坦、吉尔吉斯斯坦、塔吉克斯坦、土库曼斯坦)地处东西方贸易交汇点,位置独特,正成为中国...
119
滨州市旅游必去的10个小众景点排名:你都去过几个? 提起山东的旅行地,你可能想到济南的泉水、青岛的海浪,但滨州这座黄河畔的小城,却藏着许多未被发掘的“宝藏”。这里没有摩...
185
武汉掌故 | 李本忠捐资三峡平滩 原创 严昌洪 中南财经政法大学教授赵德馨在《历史研究》1993年第2期上发表论文《论太平天国的城市政策》,其中写道:太平军打进武昌后,设进贡公...
84
日本头部创新药企:卫材 卫材株式会社是日本名列前茅的大型制药公司,总部位于东京。公司成立于1941年,是一家在全球范围开展研发、生产、分销和营销业务的制药公司,产品以神...